- 欢迎访问河北自考网!为考生提供河北自考信息服务,供学习交流使用,非政府官方网站,官方信息以河北省教育考试院www.hebeea.edu.cn/为准。
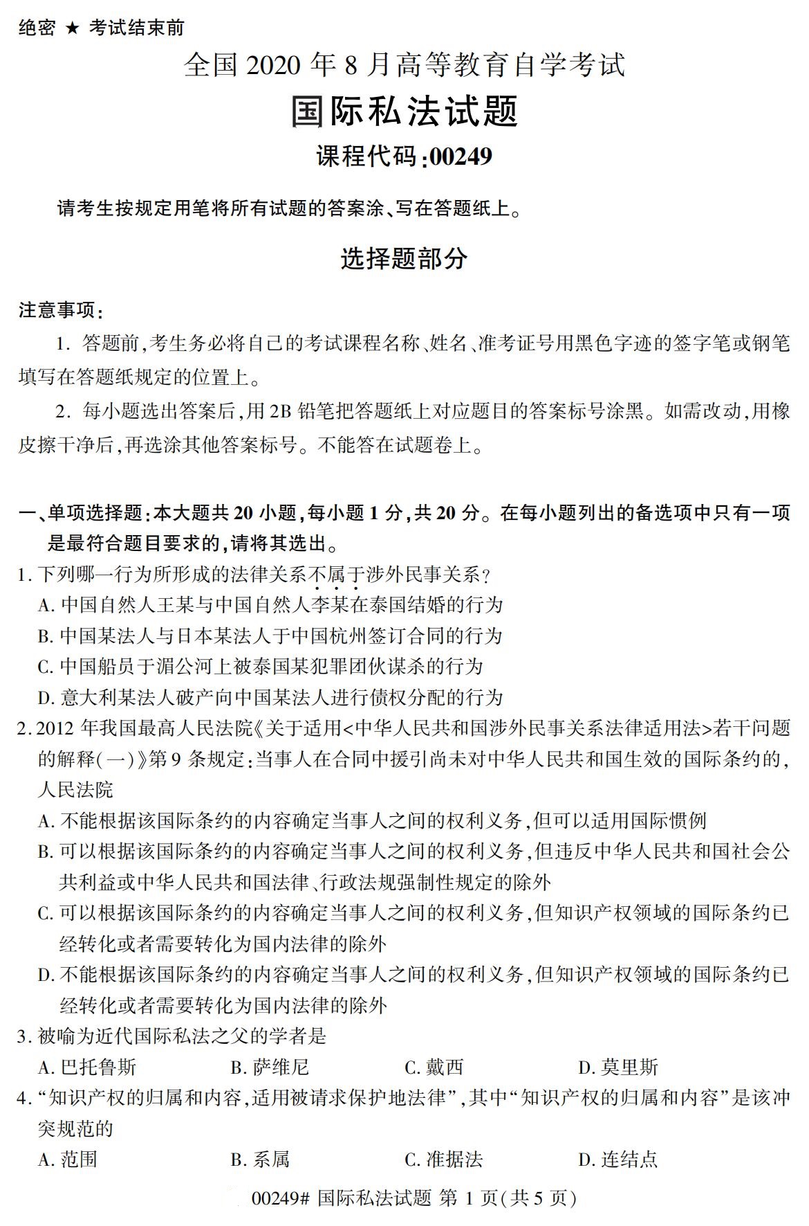
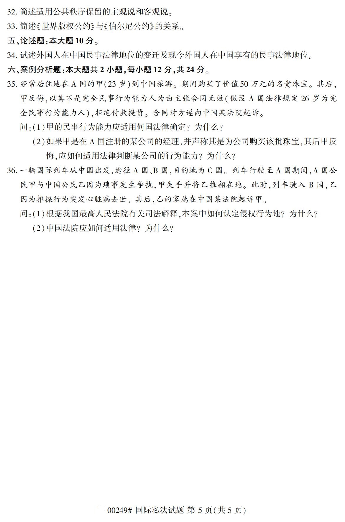
全国2020年8月自考00249国际私法(本科)
【导读】2020年8月自考考试已经结束,2020年10月自考即将开始,很多参加10月份考试的考生想要知道8月份自考真题是怎样的,提前复习以下考试真题,河北自考网为大家整理了以下考试真题,大家一起看看吧。








以上是关于全国2020年8月自考00249国际私法(本科)相关内容,考生如果想获取更多关于河北自考的相关资讯,如成人自考报名时间、考试时间、考试安排、自考解答、报考条件、备考知识、历年真题、相关新闻等,敬请关注河北自考网。 扫一扫下方二维码关注河北自考网微信公众号,将第一时间发布河北自考政策、解读、试题、相关新闻等。
最近更新
- 2021年10月河北自考:学前教育史(00... 02-28
- 2021年10月河北自考:学前教育史(00... 02-28
- 2021年10月河北自考:计算机网络原... 02-25
- 2021年10月河北自考:计算机网络原... 02-25
- 2021年10月河北自考:资产评估(0015... 02-23
- 2021年10月河北自考:资产评估(0015... 02-23
- 2021年10月河北自考:学前比较教育(... 02-22
- 2021年10月河北自考:学前比较教育(... 02-22
- 2021年10月河北自考:法理学(0567... 02-21
政策公告
- 关于公布河北省2022年上半年高等教育... 05-07
- 关于警惕各类诈骗误导自考生的通知 04-30
- 关于发布2022年上半年河北省高等教育... 04-09
- 关于2022年上半年河北省高等教育自学... 04-02
- 2022年上半年河北自考免考申请公告 02-24
- 2022年关于政务服务事项办理地址变更... 12-21
- 关于调整2022年4月河北省自学考试理... 12-10
- 关于印发《2022年上半年河北省高等教... 11-05
- 2022年上半年河北省高等教育自学考试... 10-15


