- 欢迎访问河北自考网!为考生提供河北自考信息服务,供学习交流使用,非政府官方网站,官方信息以河北省教育考试院www.hebeea.edu.cn/为准。
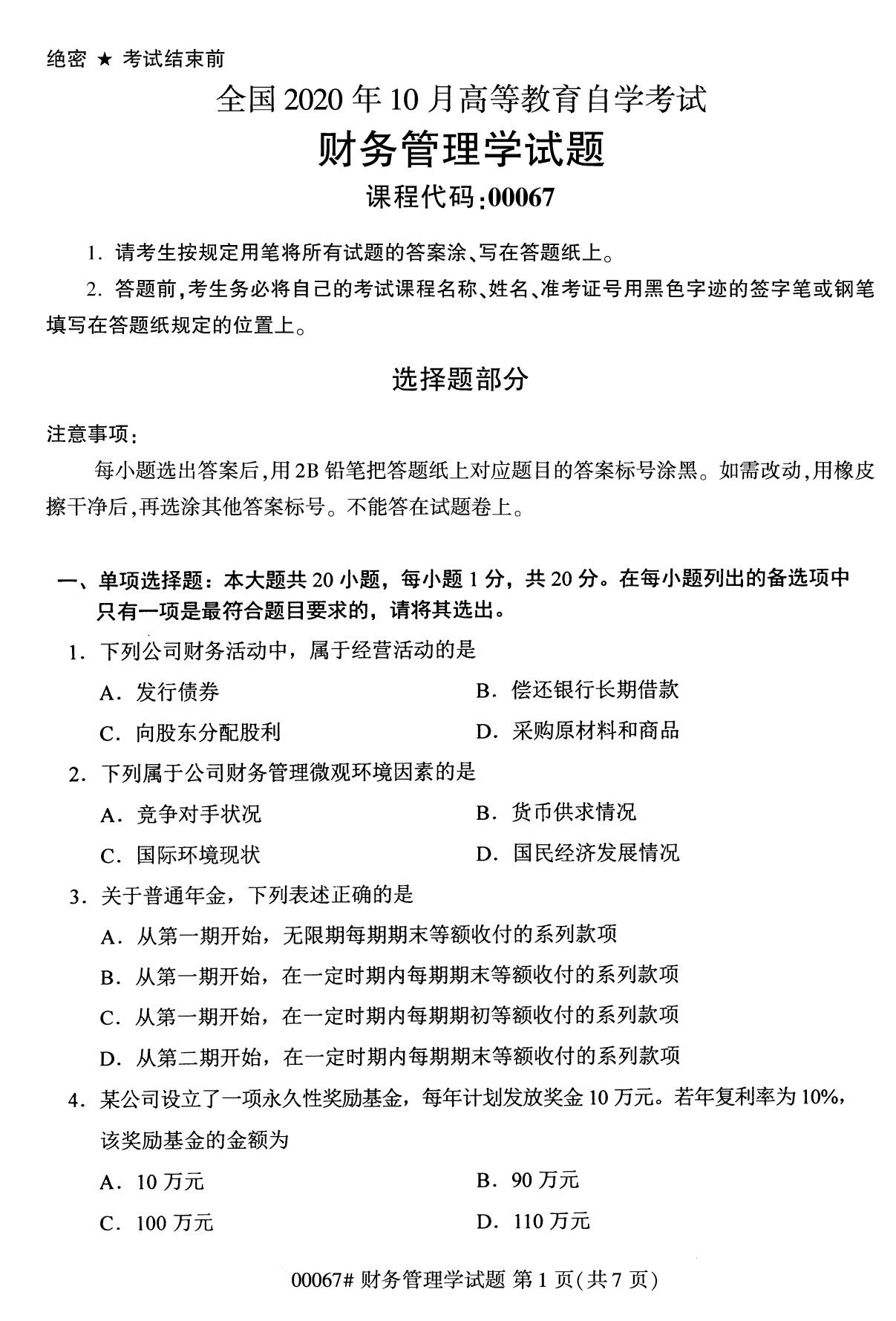
2020年10月河北自考专科财务管理学(00067)真题
【导读】2020年10月河北自考专科考试已经结束,很多想要参加自考专科财务管理学的考生不知道自考真题是什么样的,河北自考专科为大家整理了以下资料,希望对大家有用。







以上是关于2020年10月河北自考专科财务管理学(00067)真题的相关内容,考生如果想获取更多关于河北自考的相关资讯,如成人自考试卷、考试时间、报考条件、备考知识、自考解答、相关新闻等,敬请关注河北自考网。 扫一扫下方二维码关注河北自考网微信公众号,将第一时间发布河北自考政策、解读、试题、相关新闻等。
上一篇:2020年10月河北自考专科02901病理学真题
下一篇:2020年10月河北自考专科成本会计(00156)真题
最近更新
- 2021年10月河北自考:学前教育史(00... 02-28
- 2021年10月河北自考:学前教育史(00... 02-28
- 2021年10月河北自考:计算机网络原... 02-25
- 2021年10月河北自考:计算机网络原... 02-25
- 2021年10月河北自考:资产评估(0015... 02-23
- 2021年10月河北自考:资产评估(0015... 02-23
- 2021年10月河北自考:学前比较教育(... 02-22
- 2021年10月河北自考:学前比较教育(... 02-22
- 2021年10月河北自考:法理学(0567... 02-21
政策公告
- 关于公布河北省2022年上半年高等教育... 05-07
- 关于警惕各类诈骗误导自考生的通知 04-30
- 关于发布2022年上半年河北省高等教育... 04-09
- 关于2022年上半年河北省高等教育自学... 04-02
- 2022年上半年河北自考免考申请公告 02-24
- 2022年关于政务服务事项办理地址变更... 12-21
- 关于调整2022年4月河北省自学考试理... 12-10
- 关于印发《2022年上半年河北省高等教... 11-05
- 2022年上半年河北省高等教育自学考试... 10-15


