- 欢迎访问河北自考网!为考生提供河北自考信息服务,供学习交流使用,非政府官方网站,官方信息以河北省教育考试院www.hebeea.edu.cn/为准。
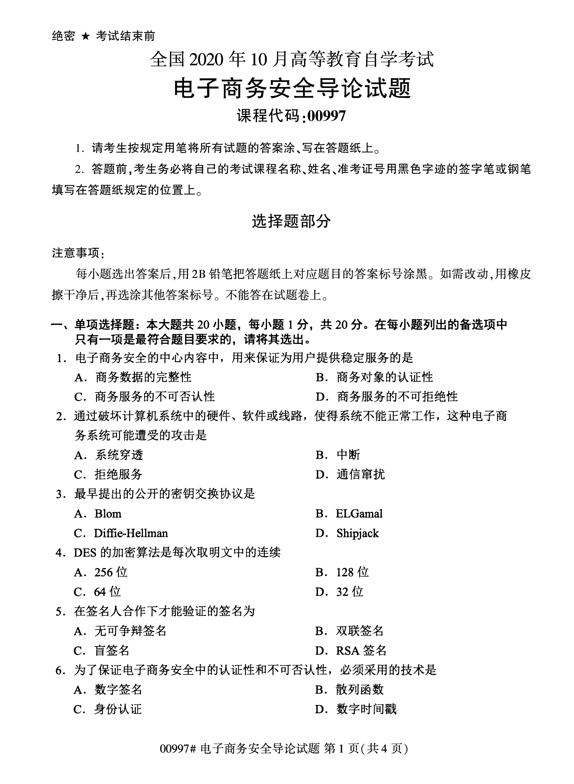
2020年10月河北省自考本科:电子商务安全导论(00997)
【导读】自考本科是考生想要提升自身学历的方式之一,很多考生想要通过自考本科获得升职加薪,那么自考真题是怎样的呢?河北省自考本科为大家整理了以下真题,大家一起看看吧。




以上就是关于2020年10月河北自考本科:电子商务安全导论(00997)的相关内容,更多自考历年真题相关信息,敬请关注河北省自考网。
上一篇:2020年10月河北省自考本科:财务管理学(00067)
下一篇:2020年10月河北省自考本科:电子商务网站设计原理(00906)
最近更新
- 2021年10月河北自考:学前教育史(00... 02-28
- 2021年10月河北自考:学前教育史(00... 02-28
- 2021年10月河北自考:计算机网络原... 02-25
- 2021年10月河北自考:计算机网络原... 02-25
- 2021年10月河北自考:资产评估(0015... 02-23
- 2021年10月河北自考:资产评估(0015... 02-23
- 2021年10月河北自考:学前比较教育(... 02-22
- 2021年10月河北自考:学前比较教育(... 02-22
- 2021年10月河北自考:法理学(0567... 02-21
政策公告
- 关于公布河北省2022年上半年高等教育... 05-07
- 关于警惕各类诈骗误导自考生的通知 04-30
- 关于发布2022年上半年河北省高等教育... 04-09
- 关于2022年上半年河北省高等教育自学... 04-02
- 2022年上半年河北自考免考申请公告 02-24
- 2022年关于政务服务事项办理地址变更... 12-21
- 关于调整2022年4月河北省自学考试理... 12-10
- 关于印发《2022年上半年河北省高等教... 11-05
- 2022年上半年河北省高等教育自学考试... 10-15


