- 欢迎访问河北自考网!为考生提供河北自考信息服务,供学习交流使用,非政府官方网站,官方信息以河北省教育考试院www.hebeea.edu.cn/为准。
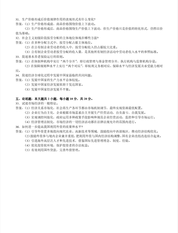
2021年4月河北自考:政治经济学(财经类)(00009)真题及答案
【导读】2022年4月河北自考在即,很多考生想要知道政治经济学(财经类)专业考试的真题是怎样的,为了帮助各位同学,河北自考网为大家整理了以下真题资料以便大家复习,同学们一起来看看吧。










以上就是关于2021年4月河北自考:政治经济学(财经类)(00009)的相关内容,更多自考历年真题相关信息,敬请关注河北省自考网。
上一篇:2021年4月河北自考:国际法(00247)真题与答案
下一篇:2021年4月河北自考:国际经济法概论(00246)真题与答案
最近更新
- 2021年10月河北自考:学前教育史(00... 02-28
- 2021年10月河北自考:学前教育史(00... 02-28
- 2021年10月河北自考:计算机网络原... 02-25
- 2021年10月河北自考:计算机网络原... 02-25
- 2021年10月河北自考:资产评估(0015... 02-23
- 2021年10月河北自考:资产评估(0015... 02-23
- 2021年10月河北自考:学前比较教育(... 02-22
- 2021年10月河北自考:学前比较教育(... 02-22
- 2021年10月河北自考:法理学(0567... 02-21
政策公告
- 关于公布河北省2022年上半年高等教育... 05-07
- 关于警惕各类诈骗误导自考生的通知 04-30
- 关于发布2022年上半年河北省高等教育... 04-09
- 关于2022年上半年河北省高等教育自学... 04-02
- 2022年上半年河北自考免考申请公告 02-24
- 2022年关于政务服务事项办理地址变更... 12-21
- 关于调整2022年4月河北省自学考试理... 12-10
- 关于印发《2022年上半年河北省高等教... 11-05
- 2022年上半年河北省高等教育自学考试... 10-15


