- 欢迎访问河北自考网!为考生提供河北自考信息服务,供学习交流使用,非政府官方网站,官方信息以河北省教育考试院www.hebeea.edu.cn/为准。
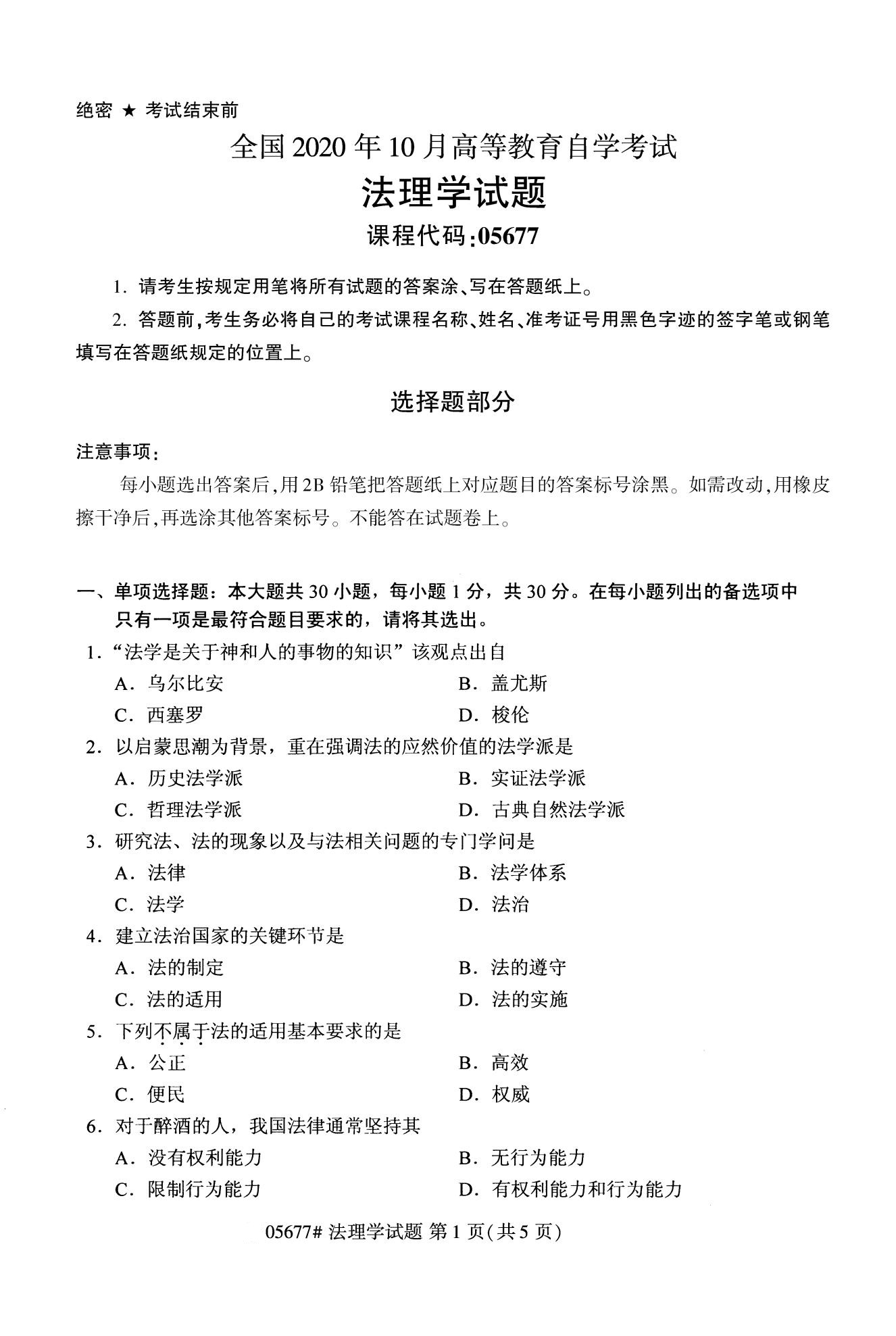
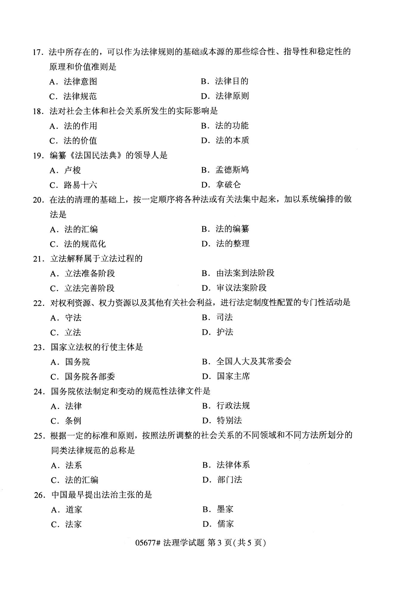
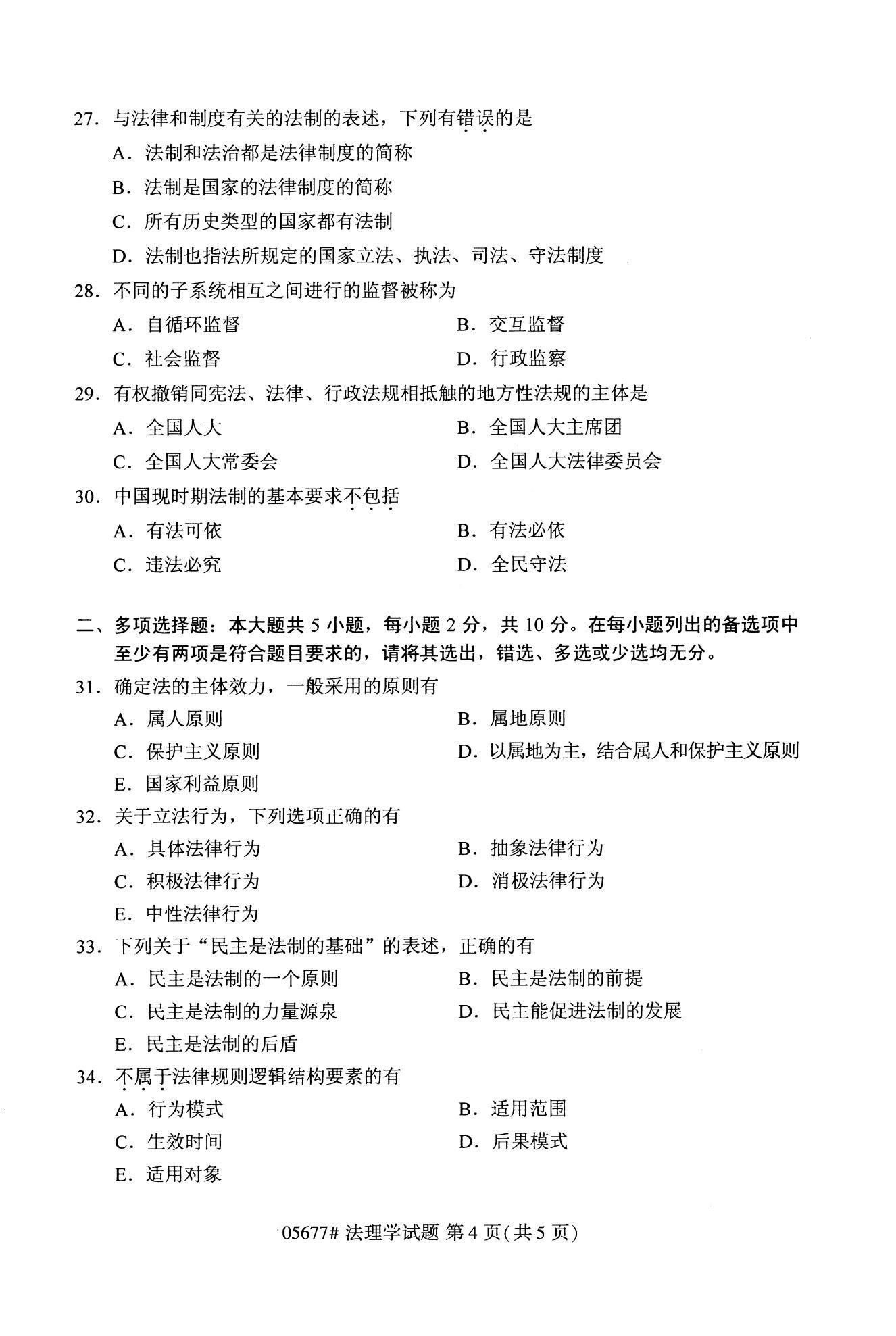
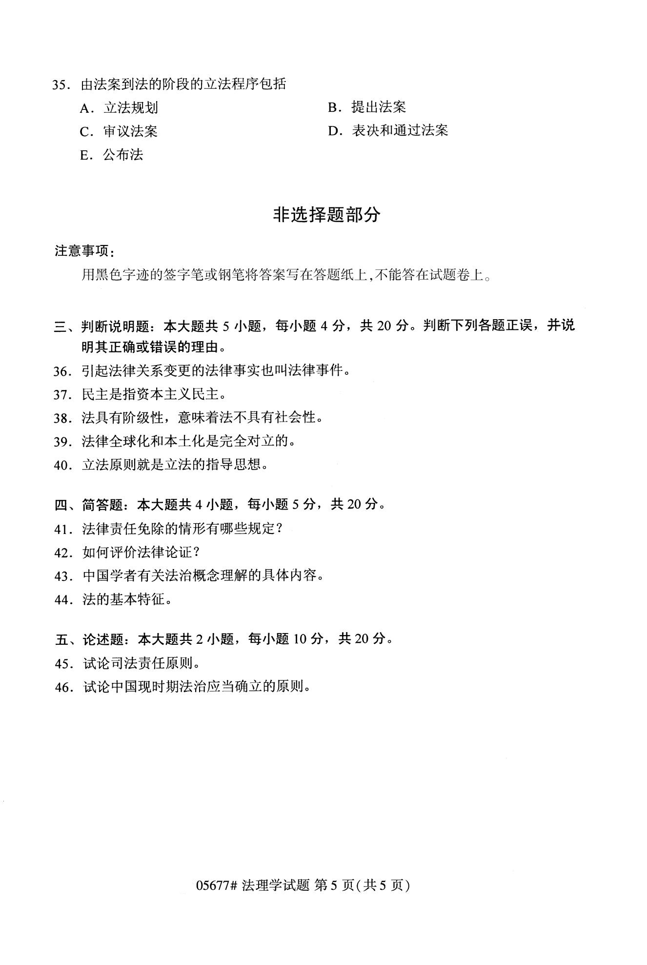
2020年10月河北自考专科:法理学(05677)
【导读】河北自考专科考试对于很多不了解自考真题的考生来说比较难,为了帮助考生顺利的通过考试,河北自考专科为大家整理了以下资料,希望对大家有用。





以上是关于2020年10月河北自考专科:法理学(05677)真题的相关内容,考生如果想获取更多关于河北自考的相关资讯,如河北自考历年真题、考试时间、报考条件、备考知识、自考解答、相关新闻等,敬请关注河北自考网。 扫一扫下方二维码关注河北自考网微信公众号,将第一时间发布河北自考政策、解读、试题、相关新闻等。
上一篇:2020年10月河北自考专科:电子商务英语(00888)
下一篇:2020年10月河北自考专科:妇产科护理学(一)(03002)
最近更新
- 2021年10月河北自考:学前教育史(00... 02-28
- 2021年10月河北自考:学前教育史(00... 02-28
- 2021年10月河北自考:计算机网络原... 02-25
- 2021年10月河北自考:计算机网络原... 02-25
- 2021年10月河北自考:资产评估(0015... 02-23
- 2021年10月河北自考:资产评估(0015... 02-23
- 2021年10月河北自考:学前比较教育(... 02-22
- 2021年10月河北自考:学前比较教育(... 02-22
- 2021年10月河北自考:法理学(0567... 02-21
政策公告
- 关于公布河北省2022年上半年高等教育... 05-07
- 关于警惕各类诈骗误导自考生的通知 04-30
- 关于发布2022年上半年河北省高等教育... 04-09
- 关于2022年上半年河北省高等教育自学... 04-02
- 2022年上半年河北自考免考申请公告 02-24
- 2022年关于政务服务事项办理地址变更... 12-21
- 关于调整2022年4月河北省自学考试理... 12-10
- 关于印发《2022年上半年河北省高等教... 11-05
- 2022年上半年河北省高等教育自学考试... 10-15


